• Предмет: Алгебра
  • Автор: malinkaa
  • Вопрос задан 11 лет назад

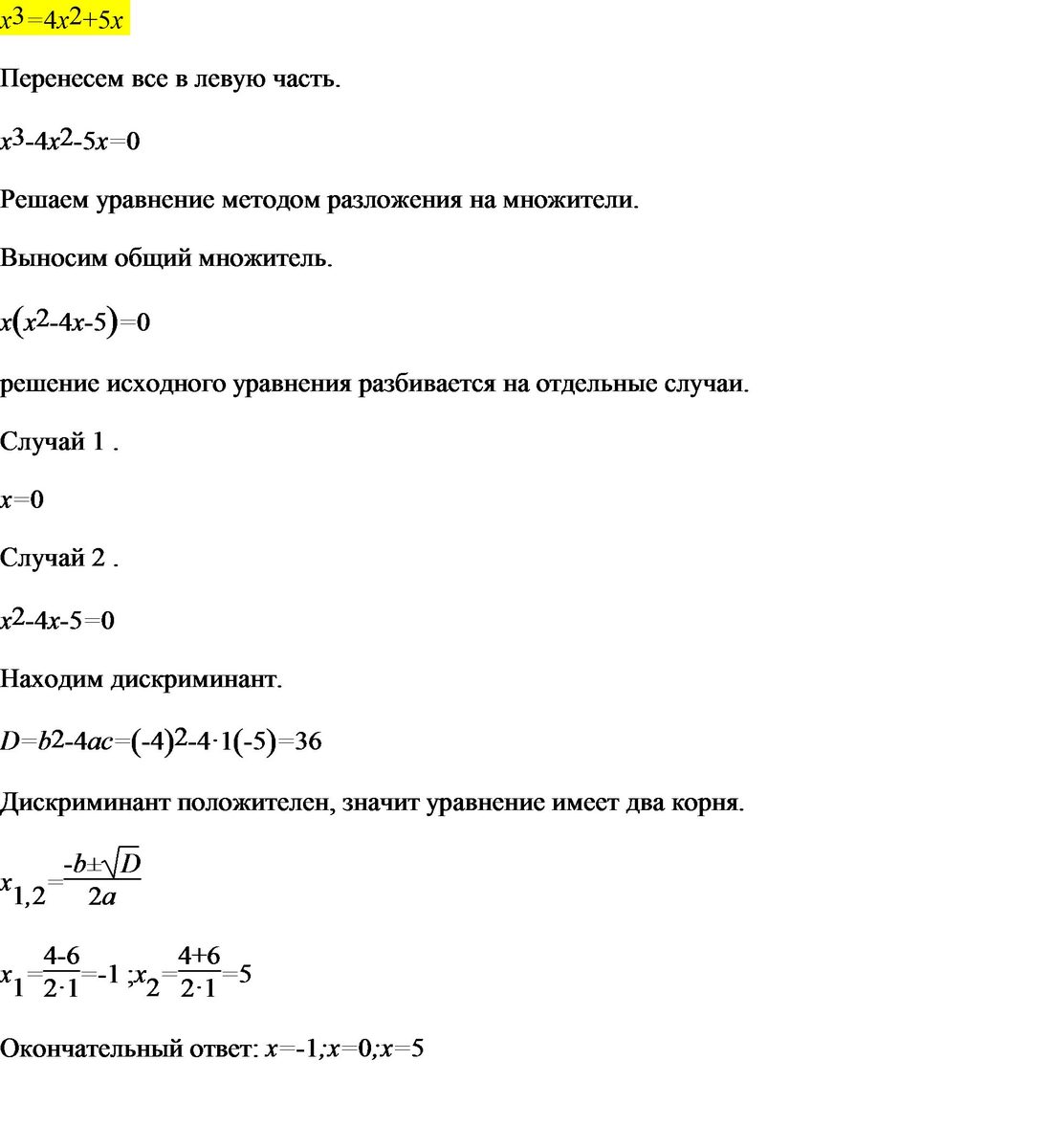
х в третей степени= 4х в квадрате+ 5х

Ответы

Ответ дал: triolana
0

файл

---------------------

Приложения:
Ответ дал: konrad509
0

x³=4x²+5x

x³-4x²-5x=0

x(x²-4x-5)=0

x(x²-5x+x-5)=0

x(x(x-5)+1(x-5))=0

x(x+1)(x-5)=0

x=0 ∨ x=-1 ∨ x=5

Приложения:
Вас заинтересует