• Предмет: Химия
  • Автор: sofiyaSkladovskaya
  • Вопрос задан 8 лет назад

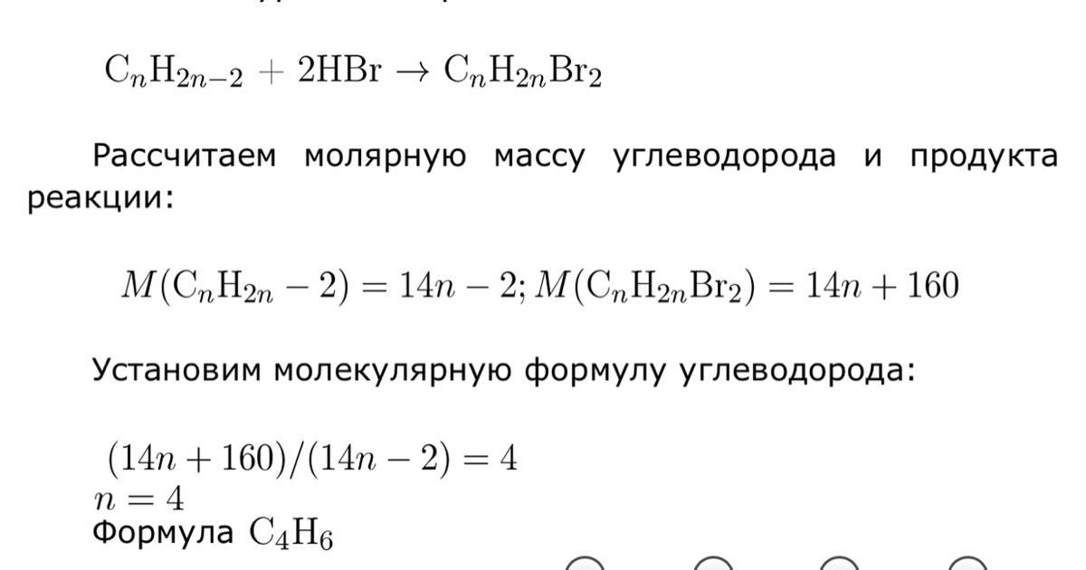
Как получена цифра 4? Кто-нибудь объясните

Приложения:

Ответа на этот вопрос пока нет. Попробуйте найти его через форму поиска.

Вас заинтересует