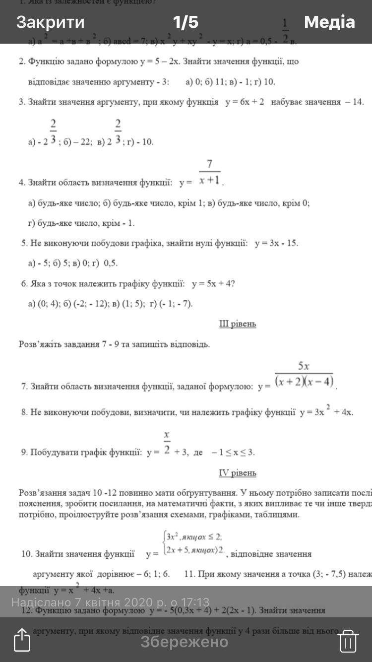
7.Знайти область визначення функції, заданої формулою:
8.Не виконуючи побудови, визначити, чи належить графіку функції
Приложения:

Ответа на этот вопрос пока нет. Попробуйте найти его через форму поиска.
Вас заинтересует
2 года назад
2 года назад
3 года назад
3 года назад
8 лет назад
9 лет назад