• Предмет: Химия
  • Автор: margarita754
  • Вопрос задан 8 лет назад

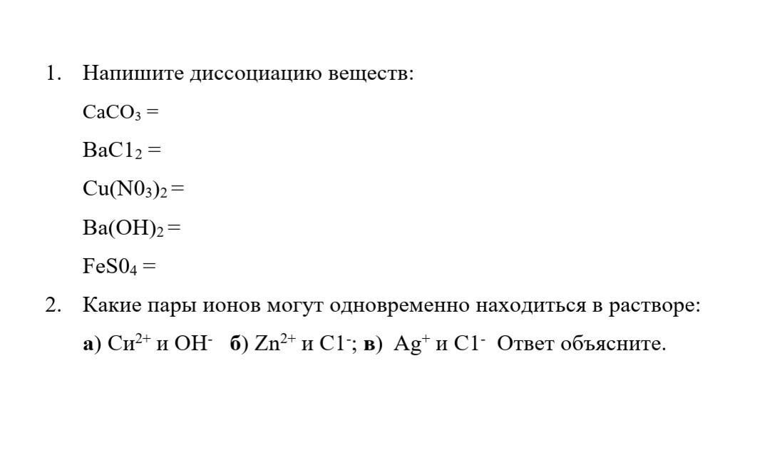
Помогите пожалуйста!) Химия, 8 класс ​

Приложения:

Ответы

Ответ дал: polinaharkova957
0

Ответ:

1)CaCO3=Ca2+ + СО3 2-

ВаCl2=Ba2+ + 2Cl-

CuNo3 2= Cu2+ + 2NO3-

Ba(oh)2=Ba2+ + 2oh-

FeSO4= Fe2+ + SO4 2-

2)б, т.к Cu(OH)2 и AgCl нерастворимы, а ZnCl2 растворим

Вас заинтересует