• Предмет: Физика
  • Автор: sten1919
  • Вопрос задан 8 лет назад

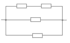
Какое количество теплоты выделится на данном участке цепи за 7 минут при силе тока 4,4 А, если сопротивление одного резистора — 12 Ом?
Ответ в случае необходимости округли до сотых!

Выделится...
кДж тепла. Ответ округли до целых!

Приложения:

Ответа на этот вопрос пока нет. Попробуйте найти его через форму поиска.

Вас заинтересует