• Предмет: Математика
  • Автор: serafim8
  • Вопрос задан 8 лет назад

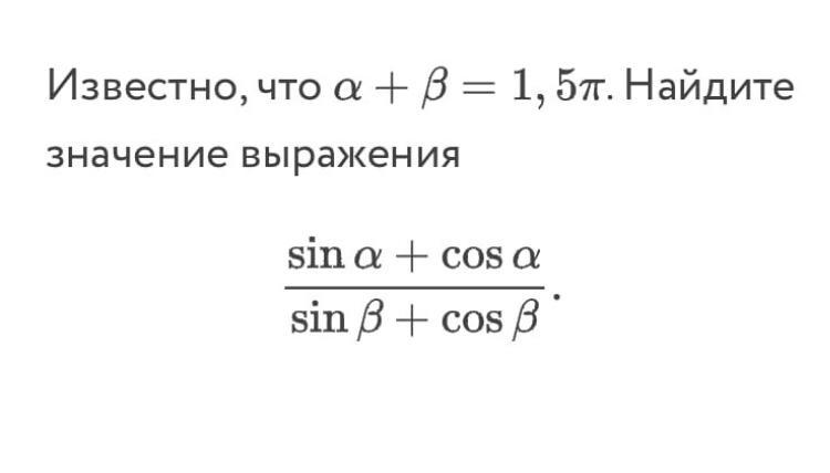
Помогите срочно нужно

Приложения:

Ответа на этот вопрос пока нет. Попробуйте найти его через форму поиска.

Вас заинтересует