• Предмет: Алгебра
  • Автор: vladanoxin45
  • Вопрос задан 8 лет назад

СРОЧНО!!!!!!
Помогите решить с обьяснением!
Ставлю лучшие оценки!!!

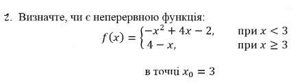
Приложения:

Ответа на этот вопрос пока нет. Попробуйте найти его через форму поиска.

Вас заинтересует