• Предмет: Физика
  • Автор: lorosh10
  • Вопрос задан 11 лет назад

Физика.
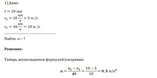
1. Автомобиль за 10 сек увеличил скорость с 18 км/ч до 36 км/ч. Определить ускорение автомобиля и его перемещение.

2. По графику скорости определить: начальную скорость и ускорение. Написать уравнение скорости и уравнение движения.

3. По уравнению движения x= -10 +12t -2(t)^2 определить начальную координату тела, его начальную скорость и ускорение. Написать уравнение скорости и построить график зависимости скорости от времени.

Приложения:

Ответы

Ответ дал: livres
0

Решение во вложениях:

Приложения:
Вас заинтересует