• Предмет: Физика
  • Автор: Zensen10
  • Вопрос задан 8 лет назад

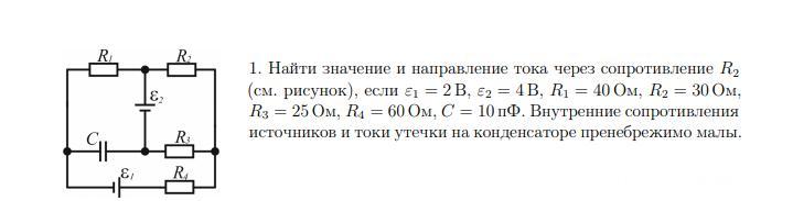
Найти значение и направление тока

ПОМОГИТЕ

Приложения:

Ответа на этот вопрос пока нет. Попробуйте найти его через форму поиска.

Вас заинтересует