• Предмет: Математика
  • Автор: mato4ek
  • Вопрос задан 2 года назад

Помогите пожалуйста!!!

Приложения:

Ответы

Ответ дал: dianalebeckaa
0

Ответ:

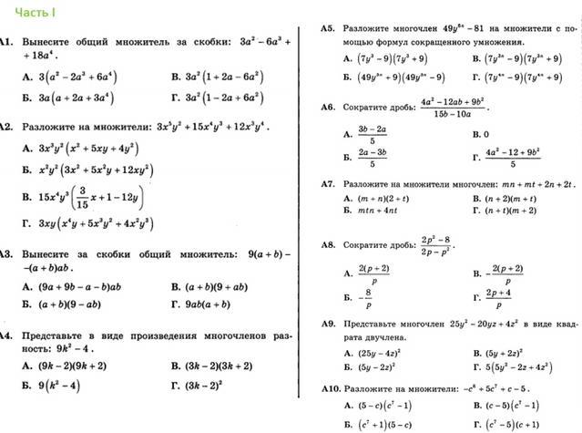
А1 - А или Г

А2 - А или Г

А3 - Б

А4 - В

А5 - А или Г

А6 - А

А7 - В

А8 - В

А9 - Б

А10 - А

Пошаговое объяснение:

Как В 1, так и во 2 будет правильных 2 варианта - А и Г. Лично я, склоняюсь больше к варианту Г, так как со школы учили, что чем больше выносишь, тем лучше. Возможно я в чем-то не права - не спорю.

Если в А5, в условии 8 степень, то ответ Г. Если 6, ответ А. Довольно плохо видно

Вас заинтересует