• Предмет: Алгебра
  • Автор: razvaliaevmaksim
  • Вопрос задан 8 лет назад

Даю 50 баллов
Составь уравнение касательной к графику функции y=3/x в точке x=0,2.

Ответы

Ответ дал: dnepr1
0

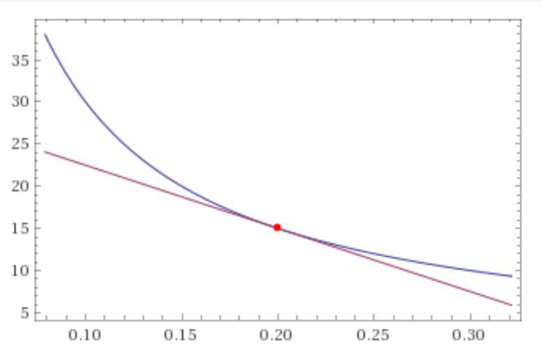
Дана функция y=3/x.

Её производная равна y' = -3/x².

Находим значения:

y'(0.2) = -75,

y(0.2) = 15.

Ответ: у(кас) = -75(х - 0,2) + 15 = -75х + 30.

Приложения:
Ответ дал: Reshallka
0

Решение во вложении:

Приложения:
Вас заинтересует