• Предмет: Математика
  • Автор: kilya140704
  • Вопрос задан 2 года назад

Срочно, помогите пожалуйста

Приложения:

Ответы

Ответ дал: sokolovak07000
0

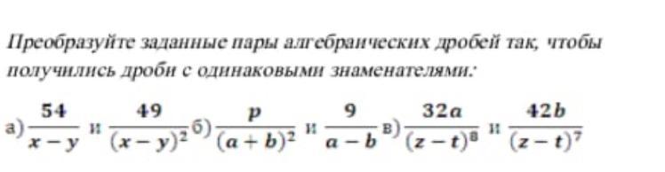
Ответ: а) 54х-54у / (х-у)² и  49/ (х-у)²

б) р / (а-b)²  и  9а-9b / (а-b)²

в) 32а / (z-t)⁸  и 42bz-42bt / (z-t)⁸

Пошаговое объяснение:

a) Возьмем за общий знаменатель, знаменатель второй дроби. Дальше легким движением руки домножаем дробь 54/(х-у) на (х-у) и получаем: 54(х-у)/(х-у)(х-у). Дальше перемножаем скобки и получаем ответ:

54х-54у / (х-у)² и  49/ (х-у)²

б) Берем общий знаменатель, знаменатель первой дроби и домножаем вторую на (а-б). Перемножаем скобки и получаем :

р / (а-b)²  и  9а-9b / (а-b)²

в) Возьмем знаменатель (z-t) за общий. Домножаем вторую дробь на эту скобку и получаем:

32а / (z-t)⁸  и 42bz-42bt / (z-t)⁸

Вас заинтересует