• Предмет: Геометрия
  • Автор: AlexFox228666
  • Вопрос задан 2 года назад

ДАЮ 100 БАЛЛОВ!!!!
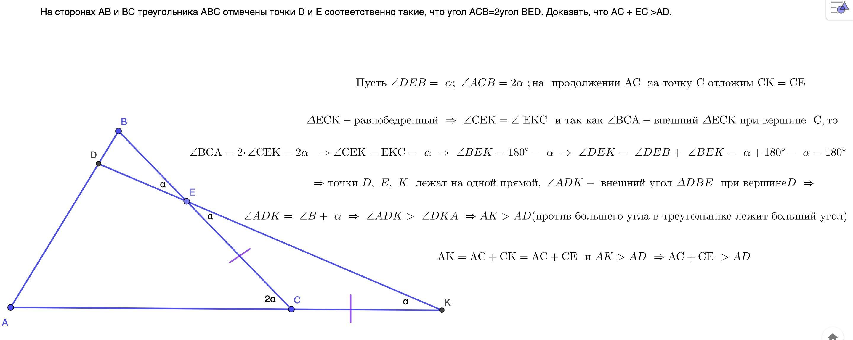
На сторонах АВ и ВС треугольника ABC отмечены точки D и E соответственно такие, что угол ACB=2угол BED. Доказать, что AC + EC >AD.

Ответы

Ответ дал: antonovm
1

Решение : //////////////////////////////////////

Приложения:
Вас заинтересует