Ответы
Ответ дал:
0
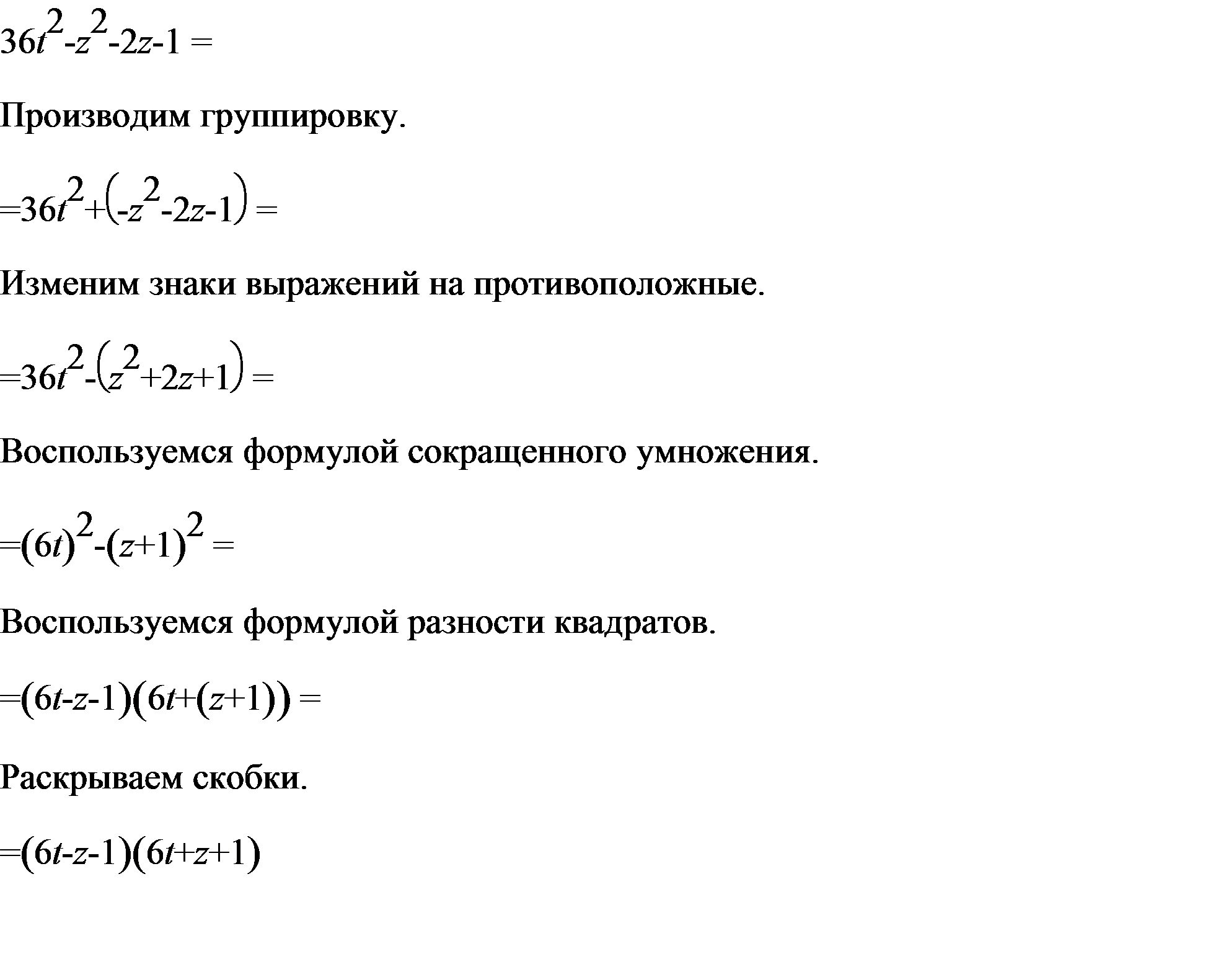
36t^2-z^2-2z-1=36t^2-(z^2+2z+1)=36t^2-(z+1)^2=(6t-z-1)(6t+z+1)
Ответ дал:
0
файл
-------------------------------
Приложения:

Вас заинтересует
2 года назад
2 года назад
8 лет назад
8 лет назад
10 лет назад
10 лет назад
10 лет назад