• Предмет: Физика
  • Автор: alinamirosnichenko28
  • Вопрос задан 2 года назад

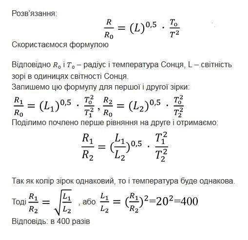
У скільки разів відрізняються світності двох зір однакових за кольором якщо радіус однієї з них більший у 20 разів

Ответы

Ответ дал: IzabellaFonKarshtain
27

Ответ:

в 400 разів

Объяснение:

Приложения:
Вас заинтересует