• Предмет: Геометрия
  • Автор: Планктоша
  • Вопрос задан 11 лет назад

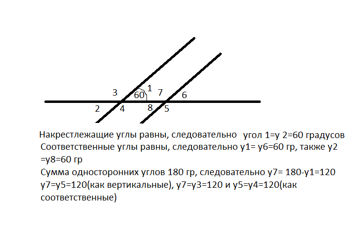
один из углов ,образованных при пересечении двух паралельных прямых третьей прямой ,равен 60градусов найдите остальные углы.

Ответы

Ответ дал: ghbdtnrjptk
0

Вот, как-то так................................

Приложения:
Вас заинтересует