• Предмет: Математика
  • Автор: isv2005
  • Вопрос задан 2 года назад

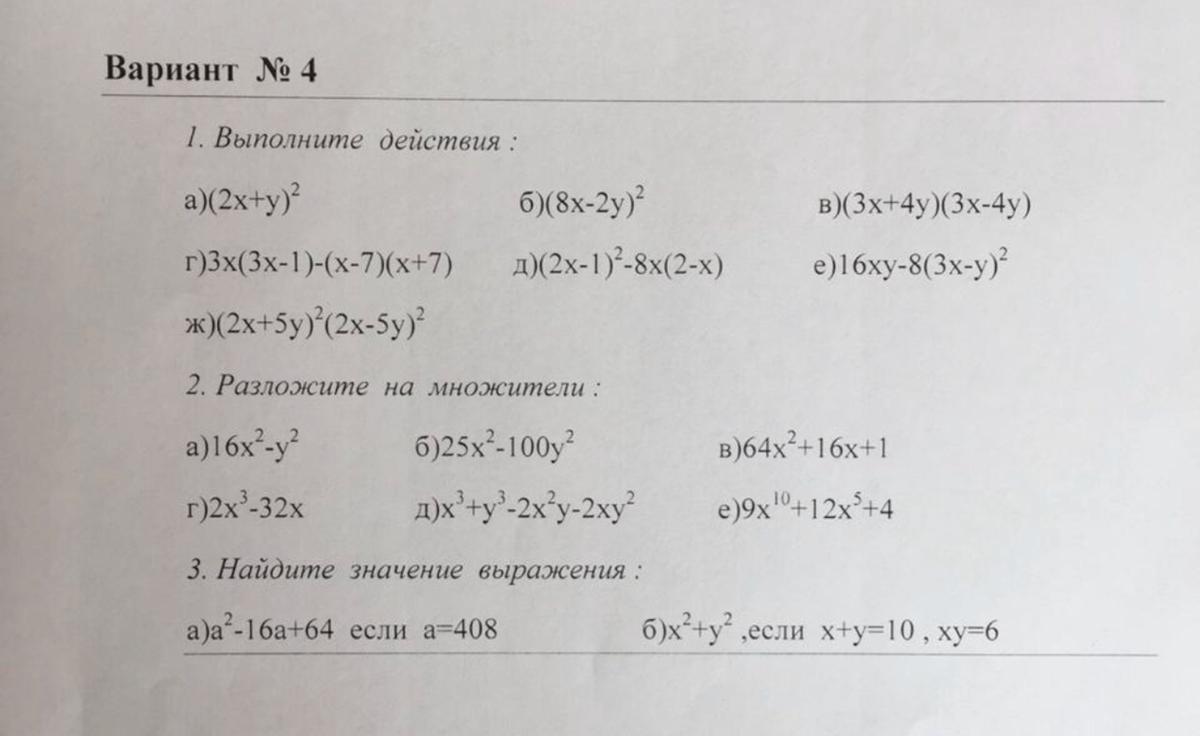
Решите пожалуйста хотя бы первый

Приложения:

Ответы

Ответ дал: pomaskova
1

Ответ:

3. а) 160000

   б) 136

Пошаговое объяснение:

а)

   166464-16*408+64=166464-6528+64=160000

Ответ дал: maxas2289
1

Ответ:

Пошаговое объяснение:

1. a) (2x+y)²=4x²+4xy+y²

  б) (8x-2y)²=64x²-32xy+4y²

  в)  (3x+4y)(3x-4y)\=9x²-16y²

  г) 3x(3x-1)-(x-7)(x+7)=9x²-3x-x²+49=8x²-3x+49

  д) (2x-1)²-8x(2-x)=4x²-4x+1-16x+8x²=12x²-20x+1

  e) 16xy-8(3x+y)=16xy-24x-8y

  ж) (2x+5y)²(2x-5y)²=(4x²-25y²)²=16x⁴-25y⁴

Вас заинтересует