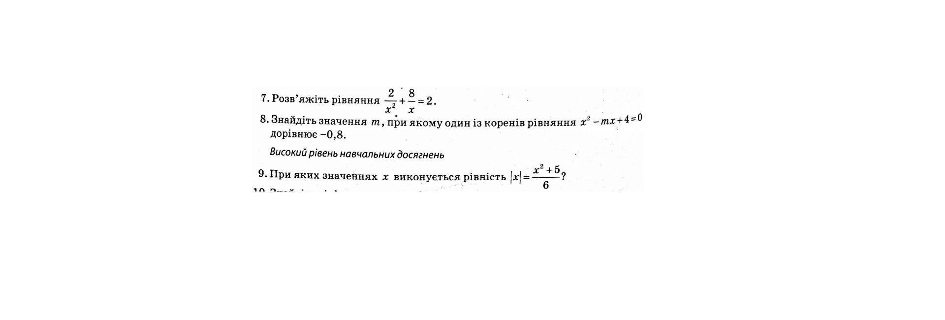
ДАЮ 55 балов СРОЧНО!!!!!!!!!!!!!!ПОМОГИТЕ!!!!!СПАСИТЕ!!!!!ПОЖАЛУЙСТА!!!!2 вариант 7 8 и 9 задание.СРОЧНО!!!!!!!!!!!!!!!!!!!!!!!!!!!!!!!!
Приложения:

Ответа на этот вопрос пока нет. Попробуйте найти его через форму поиска.
Вас заинтересует
2 года назад
3 года назад
3 года назад
8 лет назад
9 лет назад