• Предмет: Алгебра
  • Автор: eyeseneeva
  • Вопрос задан 2 года назад

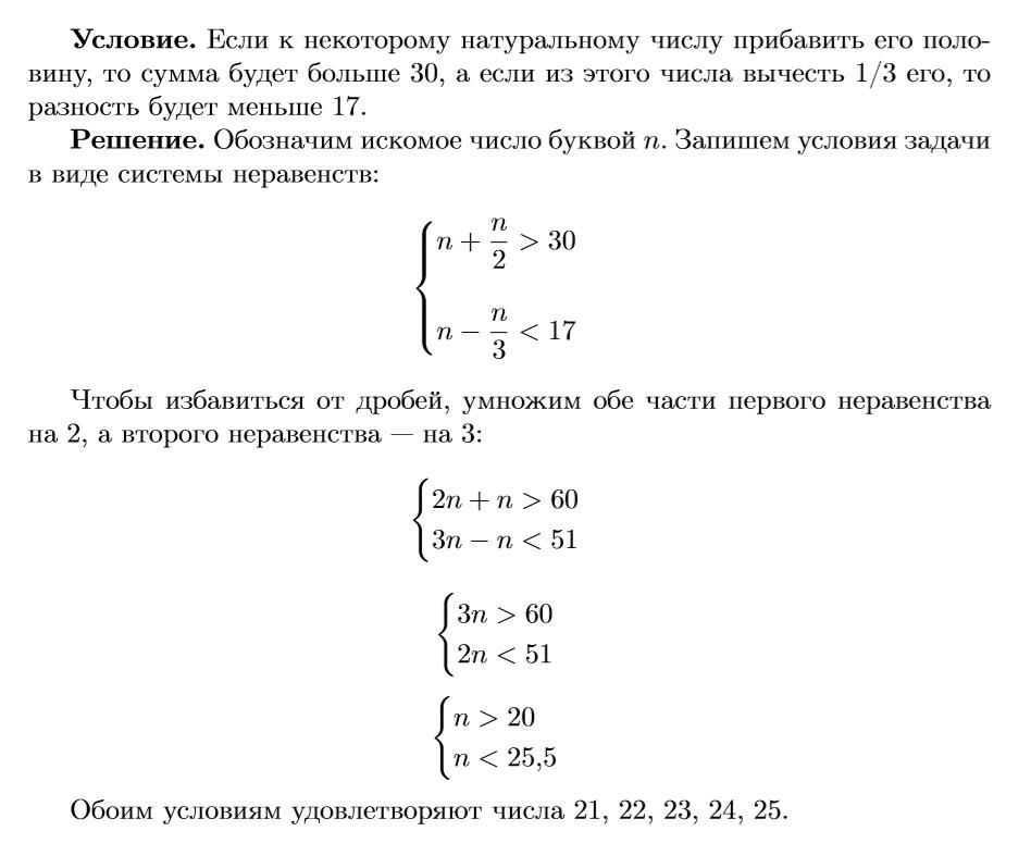
Если к некоторому натуральному числу прибавить его половину, то сумма будет больше 30, а если из этого числа вычесть 1/3 его, то разность будет меньше 17​


Аноним: есть телеграм?
eyeseneeva: нету, а что?
eyeseneeva: есть Инст, ВК, одноклассники, фэйсбук, вацап
Аноним: а инст какой?
eyeseneeva: @klybnika862

Ответы

Ответ дал: genius20
31

Решение во вложении. Во втором вложении проверка на компьютере.

Если возникнут какие-либо вопросы — задавайте. Если мой ответ оказался полезен, нажимайте «спасибо» и отмечайте его как «лучший ответ».

Приложения:

eyeseneeva: нужно найти все натуральные числа которые удовлетворяет этому условию
eyeseneeva: я уже нашла
Аноним: так в решении написано числа, которые удовлетворяют этому условию
genius20: Ну а я что сделал?
genius20: Вы прочитали решение до конца?
eyeseneeva: а как отметить "лучший ответ"?
genius20: Кнопка появится через какое-то время. Завтра зайдите)
eyeseneeva: ок, спасибо
eyeseneeva: и спасибо за решение
genius20: Пожалуйста
Вас заинтересует