• Предмет: Алгебра
  • Автор: ArinaLife2706
  • Вопрос задан 2 года назад

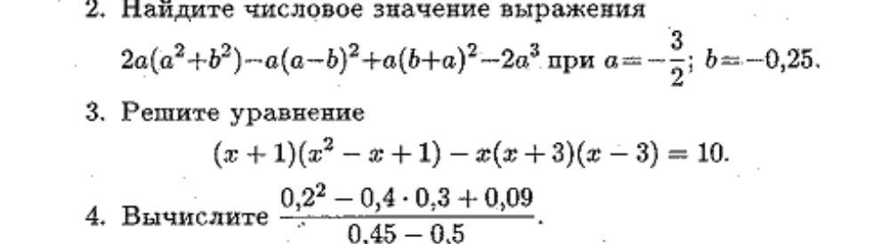
Помогите пожалуйста, даю 30 баллов номер 2 и номер 4

Приложения:

Ответы

Ответ дал: offekap
1

Ответ:

№2

Объяснение:

2a^3+2ab^2-a(a^2-2ab+b^2)+a(b^2+2ab+a^2)-2a^3=2ab^2-a^3+2ab^2-ab^2+ab^2+2a^2b+a^3+2ab^2+2a^2b+2a^2b=4a^2b+2ab^2      

4*(-3,2)^2*0,25+2*(-3б2)*(0,25)^2=9,84

№4

-0,2

Ответ дал: ignatevavayra
0

Ответ: 2)-2 целых 7 /16 - дробь обычная

4)-1/5-дробь обычная

Объяснение:

Вас заинтересует