• Предмет: Алгебра
  • Автор: dfgdfg12359
  • Вопрос задан 8 лет назад

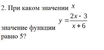
ПОМОГИТЕ ПЛИЗ!!!!!!!!!!!!!!!!!!!!!!!!!!!!!!!!!!!

Приложения:

Ответы

Ответ дал: 9057725272i19
0

Ответ:

2+6=8 8-3=5 у=5

Объяснение:

Смогла только так

Вас заинтересует