• Предмет: Химия
  • Автор: PasHAgAme228
  • Вопрос задан 2 года назад

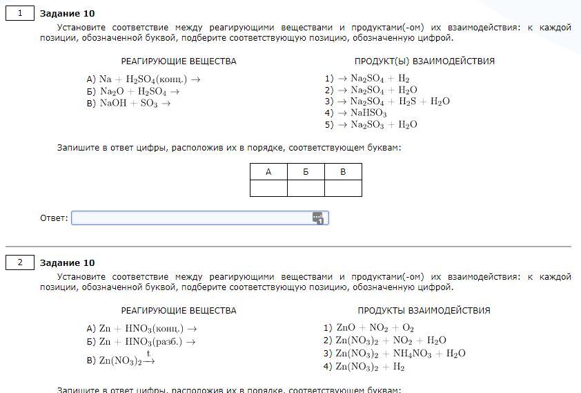
Помогите по химии!!!!!!!!!

Приложения:

Ответы

Ответ дал: kseniaesenina316
0

Ответ:

вроде бы 423))))))))))))

Вас заинтересует