Алгебра 10 класс
Найдите производную функции пожалуйста...
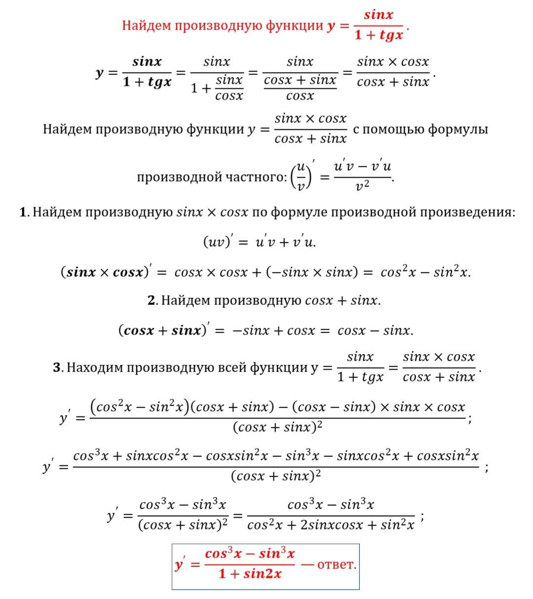
у= sinx / 1+tgx.
(Только К, Л не надо)
Приложения:

Ответы
Ответ дал:
0
~~~~~~~~~~~~~~~~~~~~
Приложения:

Ответ дал:
0
здравствуйте Киера вы мне не поможите с геометрией вопрос уже задала не поможите пожалуйста
Ответ дал:
0
смотри фото...............
Приложения:

Ответ дал:
0
Молодец!)))
Ответ дал:
0
Спасибо большое, вы все мне очень помогли, хоть и немного поздно, но все равно)))))))))))
Ответ дал:
0
Главное, я поняла, как это делать) Спасибо ))) ❤❤
Вас заинтересует
2 года назад
3 года назад
3 года назад
8 лет назад
8 лет назад