Помогите не прлходите мимо
Приложения:
Karakulina:
Можете перевести на русский условие?
Добавлять стрелочки можно?
Ответы
Ответ дал:
1
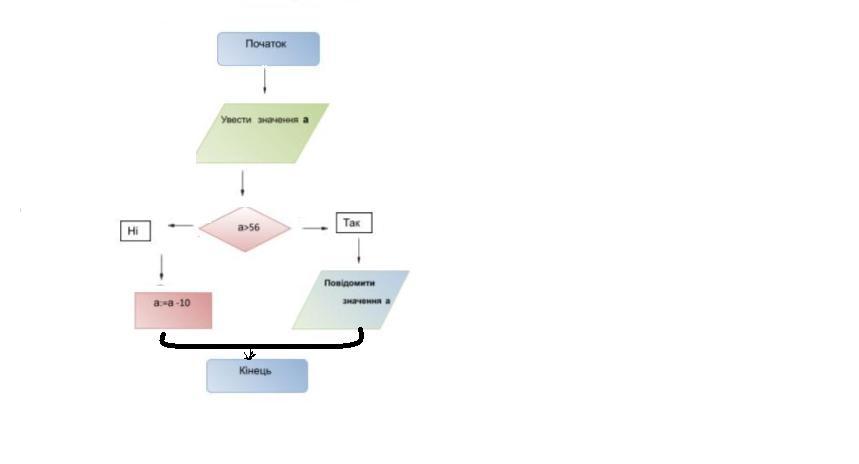
Відповідь: Прикріплена
Пояснення:
Приложения:
Вас заинтересует
2 года назад
2 года назад
2 года назад
3 года назад