• Предмет: Математика
  • Автор: kawitew623
  • Вопрос задан 8 лет назад

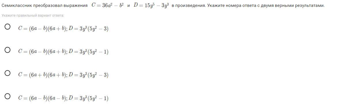
помогите пожалуйста, вся информация на картинке

Приложения:

Ответы

Ответ дал: mouse167
0

Ответ:

правильный ответ под 2-й точкой

Пошаговое объяснение:

и там и там получается ответ, как в задании

Вас заинтересует