Ответы
Ответ дал:
0
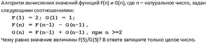
1) F(5) = 5
F(5) = F(5-1) * (5+1), при 5>1
Вообще ответ 24, но это не является натуральным числом, попробуй решить сам, по моей схеме.
3) Задача в паскале, сначала задачи пиши команду
program n;
war;
Остальное оставляй так, как оно должно быть
Вас заинтересует
2 года назад
3 года назад
3 года назад
9 лет назад
9 лет назад
10 лет назад