• Предмет: Математика
  • Автор: LevyRedFox
  • Вопрос задан 2 года назад

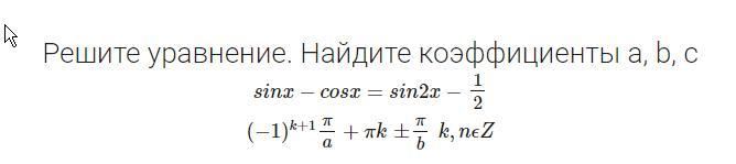
Срочно нужно решение, не просто ответ а именно решение
решите хотя бы два, пожалуйста
100 баллов!!

Приложения:

Ответы

Ответ дал: lizabektasova0
0

коэффициент это

Пошаговое объяснение:

         Если выражение является произведением числа и одной или 

нескольких букв, то это число называют числовым коэффициентом 

(или просто коэффициентом). 

            Например:         5 • а   =   5а ;         5 — коэффициент.   

      Коэффициент обычно пишут перед буквенными множителями.   

    Коэффициентом такого выражения, как   а   или   аb , считают 1 , 

так как: 

                      а = 1 • а   =   1а;           ab = 1 • ab = 1ab.   

         При умножении   –1   на любое число   а   получается число   –а .   

                        –1 • a   =   –1a   =   –а.   

Поэтому числовым коэффициентом выражения   –a   считают число   –1 .   


LevyRedFox: мне нужно решение уравнений а не что такое коэффициент
lizabektasova0: ой простите
Аноним: Всё норм
Ответ дал: akmushkamush
0

Ответ:л

Пошаговое объяснение:

Вас заинтересует