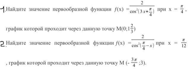
Найдите значение первообразной функции ƒ(x) =2/cos(3 x+ π/4 ) при x =
π/4...................
Буду очень благодрна.
Фото снизу
Приложения:

Ответа на этот вопрос пока нет. Попробуйте найти его через форму поиска.
Вас заинтересует
2 года назад
2 года назад
3 года назад
3 года назад
8 лет назад
8 лет назад
9 лет назад
9 лет назад