• Предмет: Алгебра
  • Автор: tlash
  • Вопрос задан 2 года назад

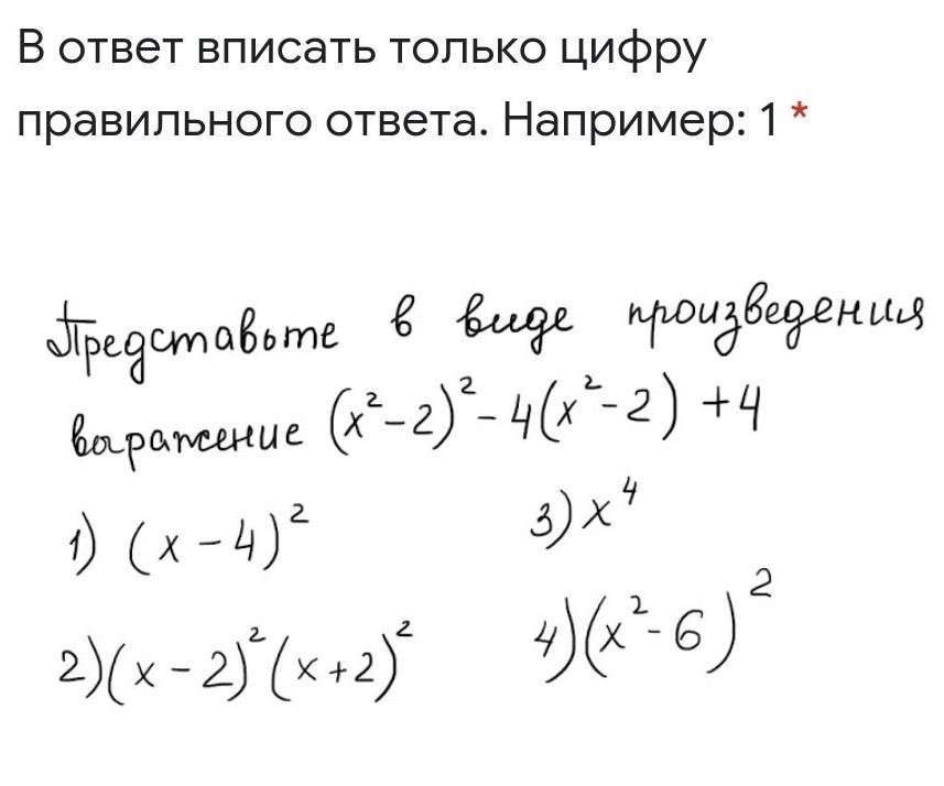
Помогите, пожалуйста, мне.​

Приложения:

Ответы

Ответ дал: viktoriyapetryshyna
0

Ответ:если я не ошибаюсь то 4*

Объяснение:

Вас заинтересует