• Предмет: Математика
  • Автор: ефра
  • Вопрос задан 11 лет назад

4x^2+4x+1 меньше или равно 0

Ответы

Ответ дал: katy2635
0

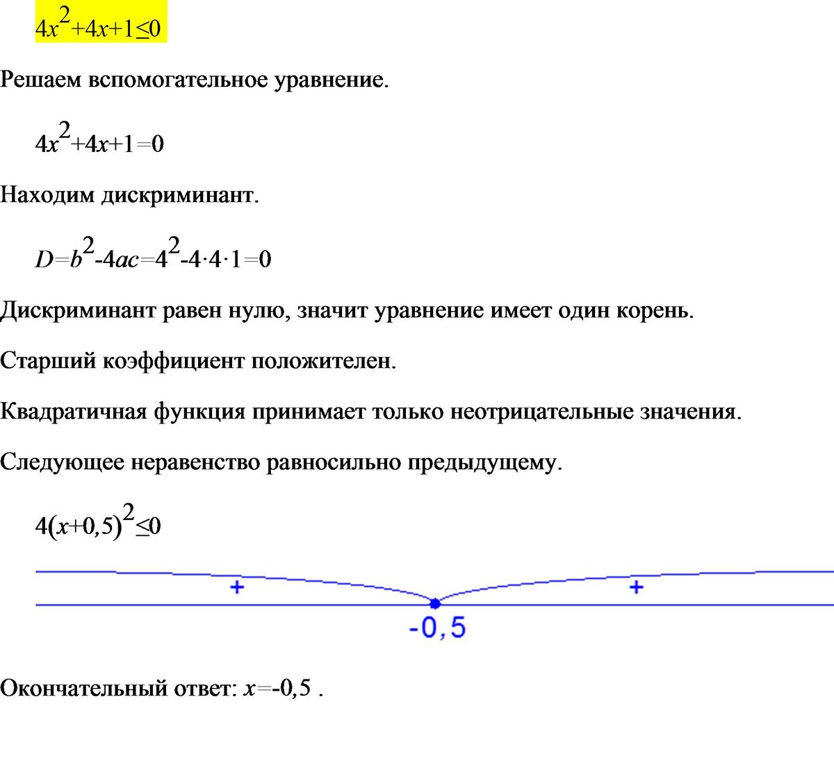
1.Введем функцию у=4х^2+4x+1

2.Д(у)=R

3.Нули функции:

D=16-16=0

x=-4/8

x=-0.5

4.Найдем промежутки знакопостоянства

в промежутке от - бесконечности до -0,5 неравенство принимает знак +

в промежутке от -0,5 до + бесконечности неравенство принимает знак +

из этого следует,что неравенство меньше либо равно нулю,при единственном значении х=-0,5

ответ:{-0,5}

Ответ дал: triolana
0

файл

----------------------------- 

Приложения:
Вас заинтересует