Помогите пожалуйстаа,это НЕ срочно)) очень надо,хотя бы некоторые номера))
только вариант пишите:)
Приложения:
Ответы
Ответ дал:
0
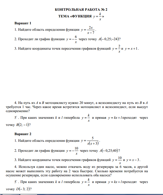
Вариант 1
№ 1
y=2x/x-7
x-7=0
x=7
x- любые числа, кроме 7
№ 2
y=-6/x
A(-0.25; -24)
x= -0.25
y= -24
подставляем x, y в уравнение y=-6/x
-24= -6/ -0.25
-24= 24
т.к -24 НЕ равно 24, то график НЕ проходит через эту точку А
№ 5
1) y=k/x
2) y=kx+L
B(2; -1)
x=2
y= -1
1)в уравнение y=k/x подставляем х и у и получаем:
-1=k/2
k= -2
2)в уравнение y=kx+L подставляем х, у и k
-1= -2 (умножить) 2+L
-1= -4+L
L=3
Ответ: k= -2, L=3
№ 1
y=2x/x-7
x-7=0
x=7
x- любые числа, кроме 7
№ 2
y=-6/x
A(-0.25; -24)
x= -0.25
y= -24
подставляем x, y в уравнение y=-6/x
-24= -6/ -0.25
-24= 24
т.к -24 НЕ равно 24, то график НЕ проходит через эту точку А
№ 5
1) y=k/x
2) y=kx+L
B(2; -1)
x=2
y= -1
1)в уравнение y=k/x подставляем х и у и получаем:
-1=k/2
k= -2
2)в уравнение y=kx+L подставляем х, у и k
-1= -2 (умножить) 2+L
-1= -4+L
L=3
Ответ: k= -2, L=3
Вас заинтересует
3 года назад
3 года назад
8 лет назад
8 лет назад
11 лет назад
11 лет назад
11 лет назад