• Предмет: Физика
  • Автор: mersedes
  • Вопрос задан 11 лет назад

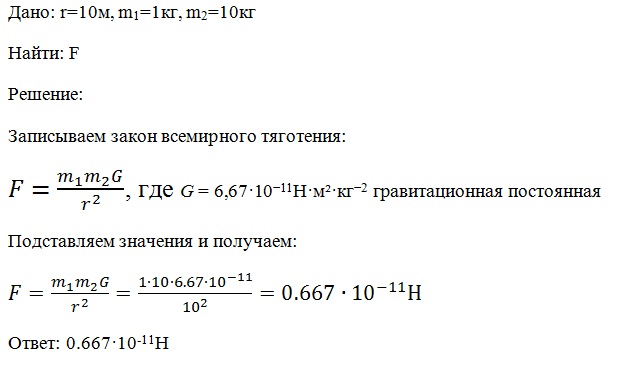
Чему равна сила взаимодействия между двумя однородными шарами, удаленными на 10 м друг от друга, если их массы равны 1 и 10кг

Ответы

Ответ дал: Студент13
0

Решение задачи на картинке

Приложения:
Вас заинтересует
11 лет назад