• Предмет: Алгебра
  • Автор: viktorakimov0
  • Вопрос задан 2 года назад

ПОМОГИТЕ СРОЧНО ОТДАМ ВСЕ БАЛЛЫ

Приложения:

Ответы

Ответ дал: karina13042000
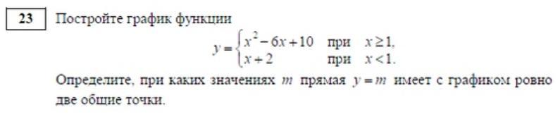
1

Вот так, в первом случае у тебя парабола, ищем ее вершину и строим графиг при х больше 1

Во втором прямая, для ее построения достаточно 2ух точек

Приложения:

viktorakimov0: спасибоо ♥
Вас заинтересует