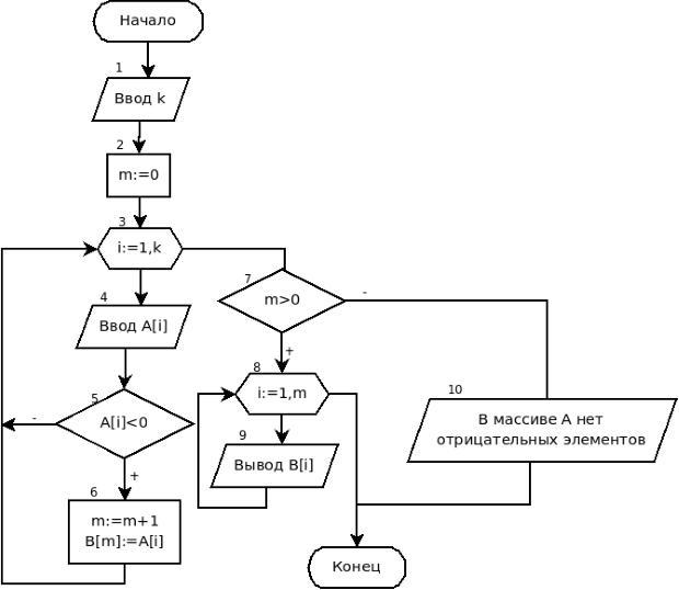
Найти минимальный элемент среди положительных элементов исходного массива.Записать в виде блок-схемы.
Ответы
Ответ дал:
1
Ответ:
на картинке все есть
Приложения:

mirkula2011:
Можешь, пожалуйста,посмотреть ещё одно моё задание?
Вас заинтересует
1 год назад
1 год назад
1 год назад
3 года назад
3 года назад
8 лет назад