• Предмет: Математика
  • Автор: storozhenko20011
  • Вопрос задан 2 года назад

Помогите. Математика вектора

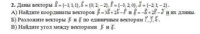
Приложения:

Аноним: не знаю
Аноним: если бы знала не ответила так как https://znanija.com/predmet/matematika/1_4_klassy
Аноним: Если бы я знала ответила!!!Прости не знаю
Аноним: А это какой класс?
Аноним: сверху написано 1 - 4 классы Математика 50+25 б
Аноним: Я посмотрела
Аноним: Я это в 4 классе даже не изучала!

Ответы

Ответ дал: Clever46
0

Ответ:

А) p={0; 5; -1}

q={-3; 2; 1}

Б) p=5j-k

q=-3i+2j+k

В) φ=arccos\frac{9}{\sqrt{364} } ≈ 61.86°

Пошаговое объяснение:

А)p={-3+0+3; 3+4-2; 3-4+0}={0; 5; -1}

q={1-6+2; -1+4-1; -1+0+2}={-3; 2; 1}

Б) p=0i+5j-k=5j-k

q=-3i+2j+k

В) cosφ=(p,q)/(|p|*|q|)

(p,q)=0*(-3)+5*2+1*(-1)=10-1=9

|p||q|=√(0²+5²+(-1)²)*√((-3)²+2²+1²)=√(26*14)=√364

cosφ=\frac{9}{\sqrt{364} }

φ=arccos\frac{9}{\sqrt{364} }

Вас заинтересует