• Предмет: Алгебра
  • Автор: superploki543
  • Вопрос задан 2 года назад

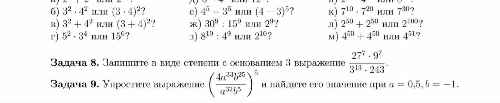
Помогите с 9 задачей

Приложения:

Ответы

Ответ дал: andreevasnejana05
1

Ответ:

(4ab²°)(в пятой степени)=(4×0,5×1)(в пятой степени)=2(в пятой степени)=32

Объяснение:

ответ: 32 потому, что если умножить пять раз 2 саму на себя, выйдет 32

Вас заинтересует