• Предмет: Алгебра
  • Автор: Аноним
  • Вопрос задан 2 года назад

СРОЧНО. Потрібно з розвязком, будь ласка. Фото завдань нижче . Якщо все буде виконано дам більше баллів

Приложения:

Ответы

Ответ дал: NNNLLL54
0

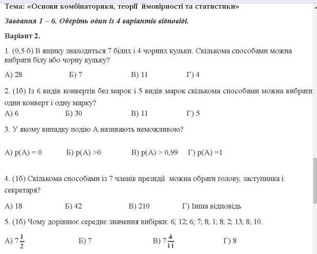
1)  7+4=11

2)  6*5=30

3)  р(А)=0

4)  7*6*5=210

5)   (6+12+6+7+8+1+8+2+13+8+10):11=81:11=\frac{81}{11}=7\frac{4}{11}

Ответ дал: Аноним
0

1. первое задание на знание формулы сложения, или белый или черный шар можно выбрать с помощью 7+4=11/способов/

2. это правило умножения, нас интересуют и марка, и конверт поэтому 5*6=30

3. событие невозможное, когда вероятность события равна нулю. это первый ответ а)

7. сначала выберем одного председателя, потом из оставшихся шести человек его заместителя и из оставшихся пяти секретаря, и опять правило умножения 7*6*5=210/способов/

8. среднее значение равно (1+2+6*2+7+8*3+10+12+13)/11=

(22+24+35)/11=81/11=7  4/11

Вас заинтересует