• Предмет: Математика
  • Автор: Terminatoric
  • Вопрос задан 2 года назад

Показательное с тригонометрией​

Приложения:

Ответы

Ответ дал: Igor827
1

Ответ:

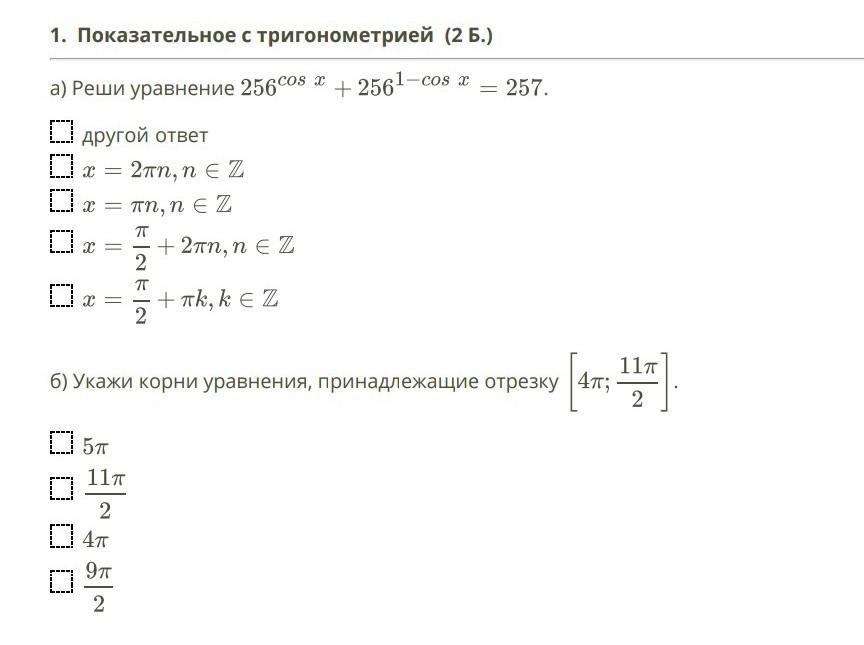
а) - x=πn,n€Z

б) - 5π

Пошаговое объяснение:

вот лёгкое решение чё вы думаете


Terminatoric: Это правильное решение?!
Вас заинтересует