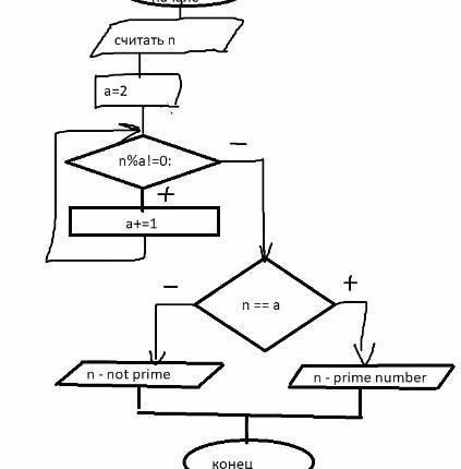
По этой схеме составить программу НА ПИТОНЕ.
Условие задачи:
Напишите программу, которая получает с клавиатуры натуральное число, которое больше 1, и определяет, простое оно или нет. Для этого нужно делить число на все натуральные числа, начиная с 2, пока не получится деление без остатка.
20 Баллов
Приложения:
Ответы
Ответ дал:
0
Ответ:
n=int(input())
a=2
if n%a!=0:
a+=1
else:
if n==a:
print (n,"- prime number")
else:
print (n,"- not prime")
Объяснение:
Ответ дал:
0
Можешь , пожалуйста, ещё одну задачку дорешать?
Ответ дал:
0
какую?
Вас заинтересует
2 года назад
2 года назад
3 года назад
3 года назад
9 лет назад
10 лет назад