• Предмет: Математика
  • Автор: Samiraschool2019
  • Вопрос задан 2 года назад

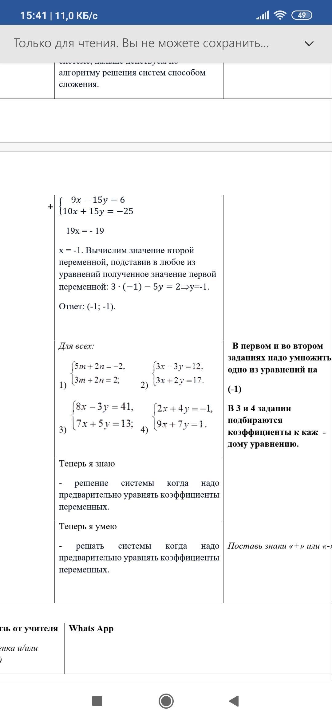
Дам 20 баллов Нужно только 3 пример, по условию справа.

Приложения:

Ответы

Ответ дал: gal4enok0071
0
Как то так! Надеюсь помогла!
Приложения:
Вас заинтересует