• Предмет: Математика
  • Автор: Kyrinovich
  • Вопрос задан 2 года назад

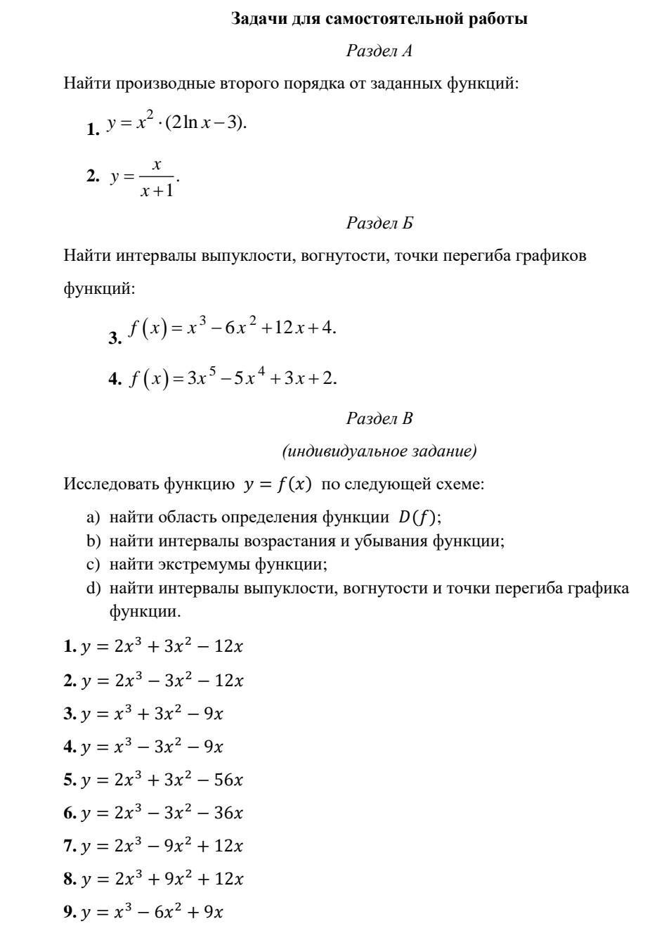
В разделе В (только 9 пример) помогите пожалуйста ​

Приложения:

Ответы

Ответ дал: Awargu20
1

Ответ:

x1=0 ; x2=3

Пошаговое объяснение:

y=x^3-6x^2+9x

x^3-6x^2+9x=0

x*(x^2-6x+9)=0

(используем формулу для скобки - (a-b)^2=a^2-2ab+b^2, это при решении писать не надо, просто говорю как я делал)

x*(x-3)^2=0

( От сюда получаем что )

x1=0                              (x-3)^2=0

                                     x2=3


Kyrinovich: это какой из разделов?
Kyrinovich: я поняла, спасибо)
Awargu20: оценку 5 поставь пожалуйста и нажми на спасибо))
Вас заинтересует