• Предмет: Алгебра
  • Автор: Аноним
  • Вопрос задан 2 года назад

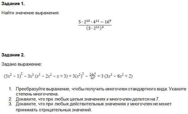
Я ВАС УМОЛЯЯЯЮ ПОМОГИТЕ ОЧЕНЬ СРОЧНО ПОЖАЛУЙСТА. НА СКРИНЕ

Приложения:

Аноним: О_о кто такое задает вообще (№2)

Ответы

Ответ дал: Аноним
1

Упростим выражение:

25х4-10х2+1-3х6+6х5+3х4-9х3+3х6-6х5+9х3-18х2+6

Выделенные -- это противоположные, мы их вычеркиваем, а потом приводим подобные:

28х4-28х2+7

А теперь самый приятный момент :)

Выносим общий множитель:

7(4х4-4х2)

Готово

А вообще этот пример очень легкий.

Хе-хе


Аноним: OO_oo
Аноним: Это выглядело так страшно...
Вас заинтересует