• Предмет: Математика
  • Автор: foxblue107
  • Вопрос задан 8 лет назад

Помогите с тестом! Пожалуйста!

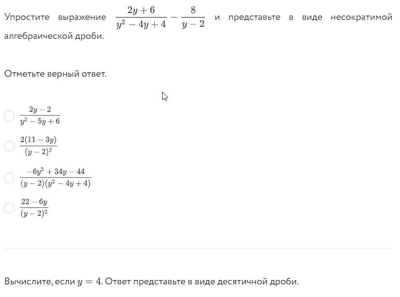
Приложения:

Ответа на этот вопрос пока нет. Попробуйте найти его через форму поиска.

Вас заинтересует