Ответы
Ответ дал:
0
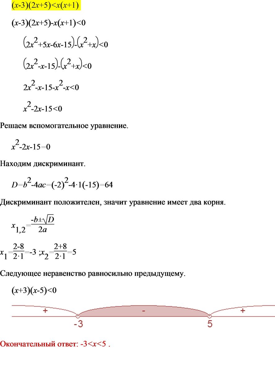
(х-3)(2х+5)< х(х+1)
2x^2+5x-6x-15<x^2+x
x^2-2x-15<0
D=4-4*(-15)=64
x1=5
x2=-3
x принадлежит (-3;5)
Ответ дал:
0
файл
---------------------------------
Приложения:

Вас заинтересует
2 года назад
2 года назад
10 лет назад
10 лет назад
10 лет назад