• Предмет: Математика
  • Автор: Аноним
  • Вопрос задан 2 года назад

пж надо дам 50 балов

Приложения:

Ответы

Ответ дал: grinvalya2001
1

Відповідь:

Покрокове пояснення:

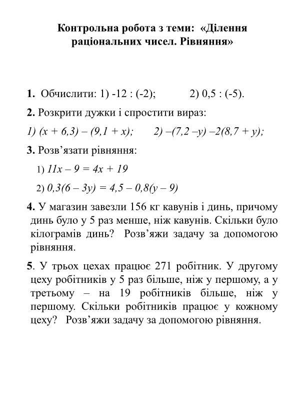
1)

1) -12: (-2)=6         2) 0,5: (-5)= - 0,1

2)

1) (х+6,3)-(9,1+х)=х+6,3-9,1-х=(х-х)+(6,3-9,1)=0-2,8= - 2,8

2) -(7,2-у)-2(8,7+у)= - 7,2-(-у)-2*8,7-2*у= - 7,2+у-17,4-=(у-2у)+(-7,2-17,4)=

(у-2у)+(-7,2+(-17,4))= - у+(-24,6)= - у-24,6

3)

1) 11х-9=4х+19                                2) 0,3(6-3у)=4,5-0,8(у-9)

  11х-4х=19+9                                    0,3*6+0,3*(-3у)=4,5-0,8*у-0,8*(-9)

  7х=28                                              1,8-0,9у=4,5-0,8у+7,2

  х=28:4                                             - 0,9у+0,8у=4,5+7,2-1,8

  х=7                                                   - 0,1у=9,9

                                                            у=9,9:(-0,1)

                                                            у= - 99

4)

Кавунів -5 х кг

Динь - х кг

Разом кавунів і динь - 156 кг

Рівняння:

5х+х=156

6х=156

х=156:6

х=26 кг - динь

Відповідь:  було 26 кг динь

5)

І цех - х робітників

ІІ цех - 5х робітників

ІІІ цех - х+19 робітників

Разом у трьох цехах  - 271 робітник

Рівняння:

х+5х+х+19=271

х+5х+х=271-19

7х=252

х=252:7

х=36 робітників у І цеху

5х=5*36=180 робітників у ІІ цеху

х+19=36+19=55 робітників у ІІІ цеху

Відповідь: 36 робітників у І цеху, 180 робітників у ІІ цеху, 55 робітників у ІІІ цеху.

Вас заинтересует