• Предмет: Алгебра
  • Автор: svetik515
  • Вопрос задан 11 лет назад

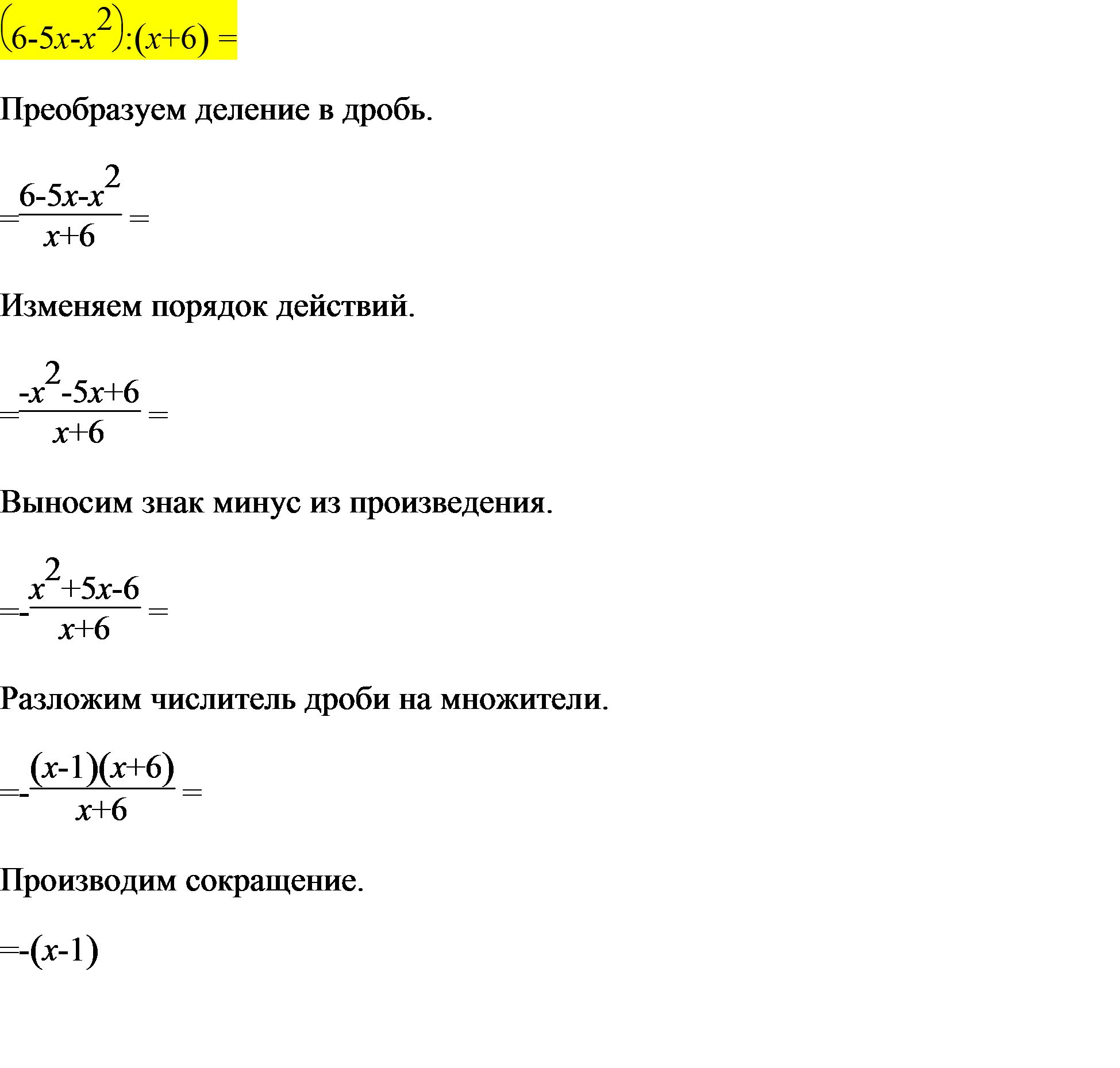
Найти частное: (6-5х-х²) : (х+6)

за ранее спасибо)

Ответы

Ответ дал: Iamastupid
0

находим корни уровнения

х^2+5Х-6=0

х=1, и х=6

это я думаю ты находить умеешь))

подставляем корни в уравнение, получается (Х-1)(Х+6) : (Х+6)

(Х+6) сокращаются

остаётся ответ (Х-1)

Ответ дал: triolana
0

файл

----------------------------------------

Приложения:
Вас заинтересует