• Предмет: Математика
  • Автор: Эльвирунчик
  • Вопрос задан 11 лет назад

Реште пожалуйста уравнение:

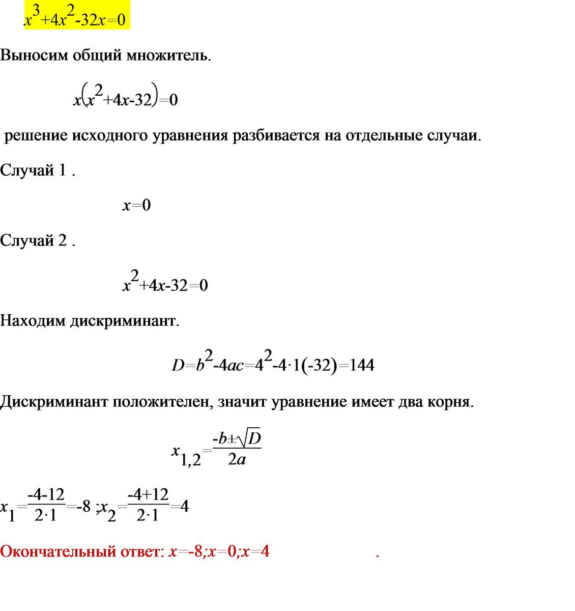
а)х^3+4x^2-32x=0

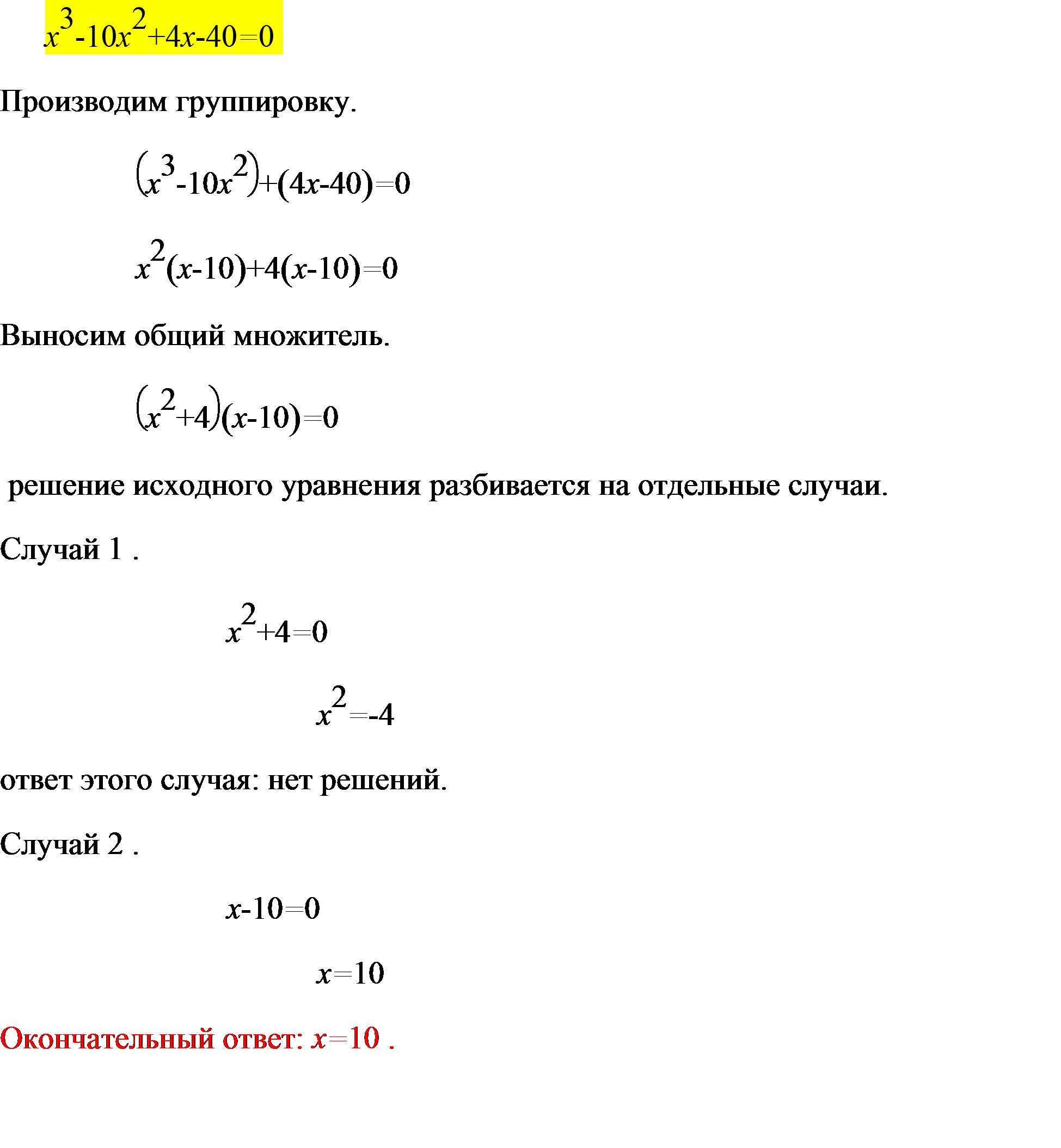
б)x^3-10x^2+4x-40=0

Ответы

Ответ дал: triolana
0

файл

---------------------------------

Приложения:
Ответ дал: galina57
0

а)х³+4x²-32x=0                  б)х³-10х²+4х-40=0

   х³+8х²-4х²-32х=0               х²(х-10)+4(х-10)=0

   х²(х+8)-4х(х+8)=0               (х-10)(х²+4)=0       (х²+4>0)

   (х+8)(х²-4х)=0                     х=10

   х(х-4)(х+8)=0

   х1=0

   х2=4

   х3=-8

Приложения:
Вас заинтересует