• Предмет: Физика
  • Автор: 8number93
  • Вопрос задан 2 года назад

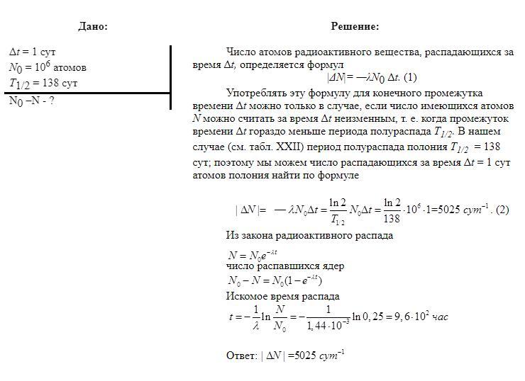
Сколько атомов радиоизотопа полония-84 распадётся через 18.3 мин из 2*1018 атомов, если период полураспада данного изотопа равен 3.05 мин?

Ответы

Ответ дал: kudrasovad94444
1

Ответ:

закон радиоактивного распада

N=N _{0} 2 ^{- \frac{t}{T} }  

N- оставшееся количество атомов

N0- начальное количество атомов

t- время

T- период полураспада

N=10 ^{6} 2  ^{- \frac{1}{138} }= \frac{10 ^{6} }{2  ^{1/138} }  = \frac{10 ^{6} }{ \sqrt[138]{2} } =10 ^{6} /1,00503544109=994990 Останется ядер

1000000-994990=5010 Распадется  Ответ

Объяснение:

Ответ дал: igorbaibyrin32
1

Вот вроде то, надеюсь ты напишешь всё правильно и тебе поставят норм оценку!

Приложения:
Вас заинтересует