• Предмет: Алгебра
  • Автор: rayhonabaltaeva
  • Вопрос задан 2 года назад

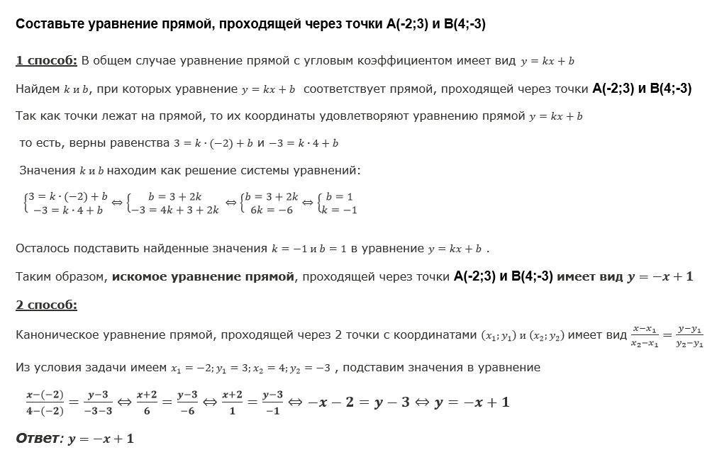
1)Составьте уравнение прямой, проходящей через точки А(-2;3) и В(4;-3).

Ответы

Ответ дал: tamarabernukho
1

Ответ:

Объяснение:

**********************

Приложения:
Вас заинтересует