• Предмет: Химия
  • Автор: Duehebebe
  • Вопрос задан 8 лет назад

Химия срочно!!!!
Даю 35 баллов

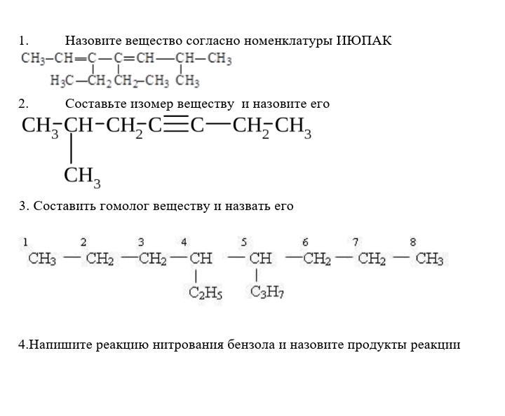
Приложения:

Ответы

Ответ дал: ksdaga
0

1.  6-метил-3,4-диэтилгептадиен-2,4

2.  6-метилгептин-3, его изомер октин-3 (рисунок 1)

3.  4-пропил-5-этилоктан, его гомолог 4,5-диэтилоктан (рисунок 2)

4.  С₆Н₆ + HNO₃ = С₆Н₅NO₂ + Н₂O

Продуктами взаимодействия бензола с азотной кислотой являются нитробензол и вода.

Приложения:
Вас заинтересует